相约泉城丨Web3.0与区块链创新发展高级研讨会暨第四届区块链金融与数字产业大会将在11月召开!

Web3.0作为区块链的重点应用场景和数字经济发展的重要方向,正成为点燃助推世界经济发展的“新引擎”,各国开始积极探索实体经济在Web3.0下的数字化升级发展之路。
为贯彻落实“十四五”国家战略部署,加速推动我国Web3.0战略发展研究,在中共山东省委网络安全和信息化委员会办公室、山东省大数据局的指导下,山东财经大学、西子区块链技术研究院和中国信息通信研究院将于2023年11月14日-16日在济南联合召开Web3.0与区块链创新发展高级研讨会暨第四届区块链金融与数字产业大会。
现将会议信息通知如下:
一、会议时间
2023年11月14日-16日
二、会议地点
济南市南郊宾馆
三、会议主题
链接未来 数字引领
四、组织机构
(一)指导单位
中共山东省委网络安全和信息化委员会办公室
山东省大数据局
(二)主办单位
山东财经大学
西子区块链技术研究院
中国信息通信研究院
(三)协办单位
山东区块链研究会
灵因(深圳)数字产业研究有限公司
(四)支持单位
深圳数据交易所有限公司
开放群岛(Open Islands)开源社区
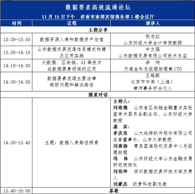
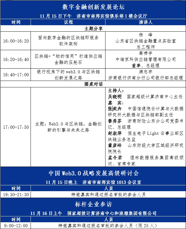
五、会议日程
(一)议程概览

(二)详细议程



六、会议报名
本次为线下会议,采用二维码报名方式。请务必于11月13日12:00前扫描如下二维码报名。报名有审核,审核通过后会收到报名成功信息。

七、会议联系人
陈东阳 15628781202
朱庆峰 13573144973